Friday March 2026

হটলাইন

সেবা এবং ধাপ

নং শিরোনাম সেবার ধাপ কার্যকলাপ
  
মহিলাদের আত্ম-কর্মসংস্থানের জন্য ক্ষুদ্রঋণ কার্যক্রম দেখুন
ভিজিডি কর্মসূচি দেখুন
দরিদ্র স্বল্পশিক্ষিত বেকার মহিলাদের আয়বর্ধক প্রশিক্ষণ দেখুন
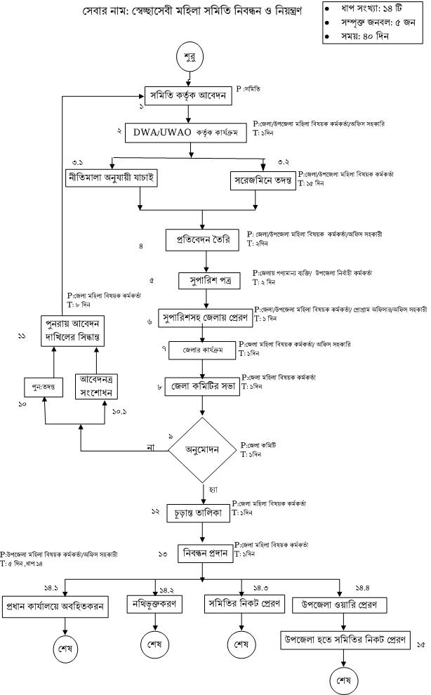
স্বেচ্ছাসেবী মহিলা সমিতি নিবন্ধন ও নিয়ন্ত্রণ দেখুন
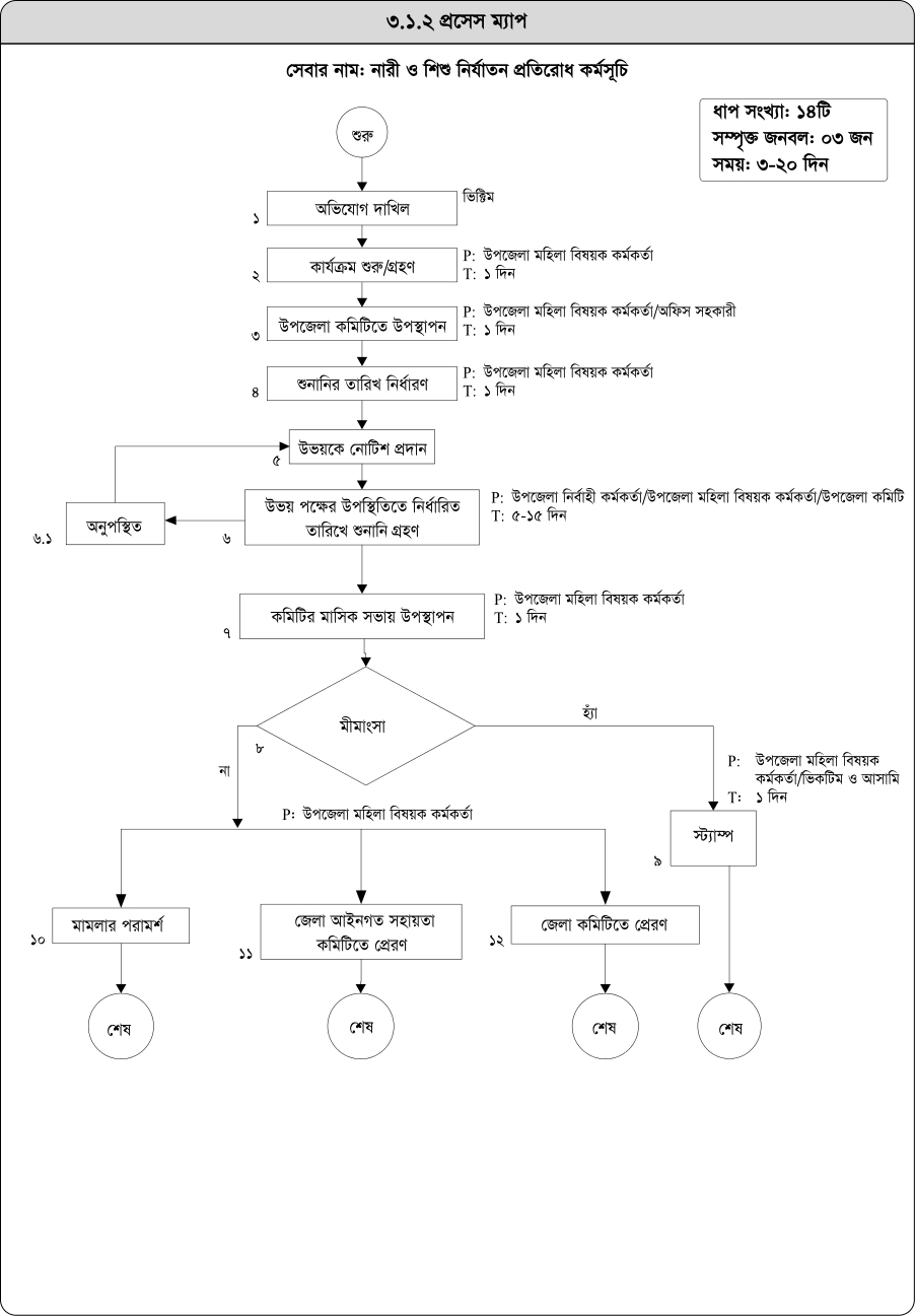
নারী ও শিশু নির্যাতন প্রতিরোধ কর্মসূচি দেখুন
দরিদ্র মা’র জন্য মাতৃত্বকাল ভাতা প্রদান কর্মসূচি দেখুন
দেখছেন ১ থেকে ৬ পর্যন্ত, মোট ৬ এন্ট্রি

এক্সেসিবিলিটি

স্ক্রিন রিডার ডাউনলোড করুন